本文已获得原作者 _陈哈哈 授权并经过重新整理规划后发布。
本栏目Java开发岗高频面试题主要出自以下各技术栈:Java基础知识、集合容器、并发编程、JVM、Spring全家桶、MyBatis等ORMapping框架、MySQL数据库、Redis缓存、RabbitMQ消息队列、Linux操作技巧等。
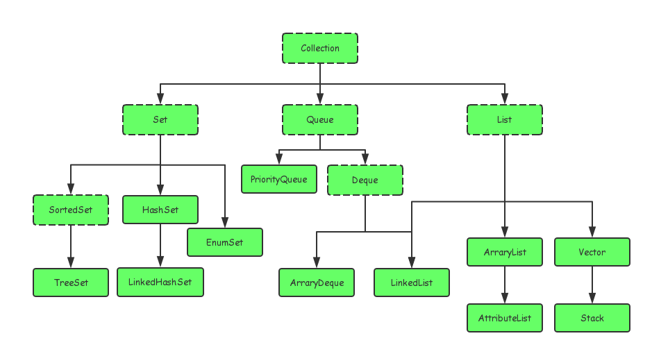
这三者都是实现了集合框架中的 List,也就是有序集合,因此具体功能也比较近似,比如都提供按照位置进行定位、添加或者删除的操作,都提供迭代器以遍历其内容等。但因为具体的设计区别,在行为、性能、线程安全等方面,表现又有很大不同。
Vector
是 Java 早期提供的
线程安全的动态数组,如果不需要线程安全,并不建议选择,毕竟同步是有额外开销的。
Vector 内部是使用对象数组来保存数据,可以根据需要自动的增加容量。当数组已满,开始扩容时,会先创建新的扩容后数组,并拷贝原有数组数据,最后删除原数组。

ArrayList(擅长 "查询" 和 "更新" 场景)
是应用更加广泛的动态数组实现,它本身不是线程安全的,所以性能要好很多。与 Vector 近似,ArrayList 也是可以根据需要调整容量,不过两者的调整逻辑有所区别,Vector 在扩容时会提高 1 倍,而 ArrayList 则是增加 50%。
LinkedList 是线性的数据存储方式,所以需要移动指针从前往后依次查找,而ArrayList根据角标index直接锁定位置。LinkedList(擅长 "插入" 和 "删除" 场景)
顾名思义是 Java 提供的双向链表,所以它不需要像上面两种那样调整容量,它也不是线程安全的。
劣势)我们知道ArrayList 不是线程安全的,如果遇到多线程场景,可以通过 Collections 的 synchronizedList 方法将其转换成线程安全的容器后再使用。例如像下面这样:
List<String> syncList = Collections.synchronizedList(arraylist);
List、Set 都是继承自Collection 接口,区别主要有以下几点:
重复对象
list方法可以允许重复的对象,而set方法不允许重复对象;
null元素
list可以插入多个null元素,而set只允许插入一个null元素;
容器是否有序
list是一个有序的容器,保持了每个元素的插入顺序。即输出顺序就是输入顺序,而set方法是无序容器,无法保证每个元素的存储顺序,TreeSet通过 Comparator 或者 Comparable 维护了一个排序顺序
常用的实现类
list方法常用的实现类有:
Set方法中常用的实现类有:
遍历方式
List 支持for循环,也就是通过下标来遍历,也可以用迭代器(Iterator),但是set只能用迭代,因为他无序,无法用下标来取得想要的值。
Set
删除和插入效率高,插入和删除不会引起元素位置改变。检索元素的话,效率低下;当然,在理想情况下,不考虑哈希冲突的情况,且仅需一次定位即可完成,时间复杂度为O(1),但是不现实。
List
和数组类似,List可以动态增长,查找元素效率高,插入删除元素效率低,因为会引起其他元素位置改变
HashSet 底层是基于 HashMap 实现的,能够继承 HashMap 的所有特性,因此 HashSet 结构也是数组+链表+红黑树,同样也不能使用get方法,HashSet 的操作,基本上都是直接调用底层 HashMap 的相关方法来完成,不允许key重复,但支持null对象作为key。
HashSet 的值是不能重复的,在业务上经常被用来做数据去重的工作,那么,他是怎么保证元素不重复的呢?
当我们对一个HashSet 的实例添加一个值时,使用到的是它的 add 方法,源码如下:
public boolean add(E e) {
return map.put(e, PRESENT)==null;
}
由代码中的 add 方法实现可知,其维护了一个 HashMap 来实现元素的添加;我们知道,HashMap 作为双列集合,它的键是不能够重复的,HashMap 针对 hashCode 相同且 equals 比较值相同的时候执行的是更新操作,所以Hashmap中的key是唯一的,也决定了hashset元素值也是唯一的。
Array 和 ArrayList可以互相转换,Array 转 List有: Arrays.asList(array);而List 转 Array有:List.toArray()方法。